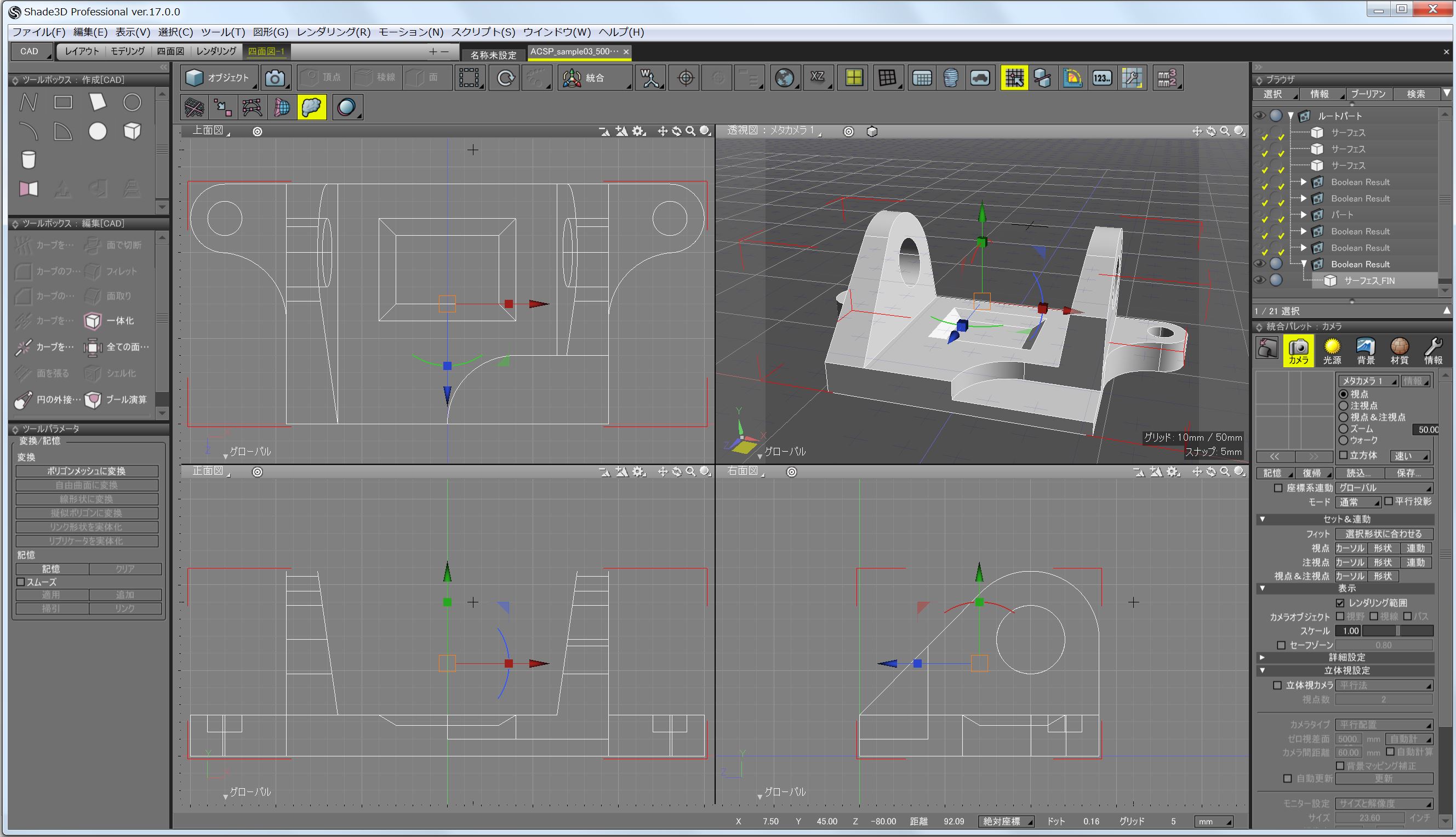
人気3DCG制作ソフト「Shade3D」v17が発表 ~最上位エディションに3DCAD機能を追加
(1/1)
記事へ
「Shade3D」v17
記事へ