前の画像
次の画像
記事へ
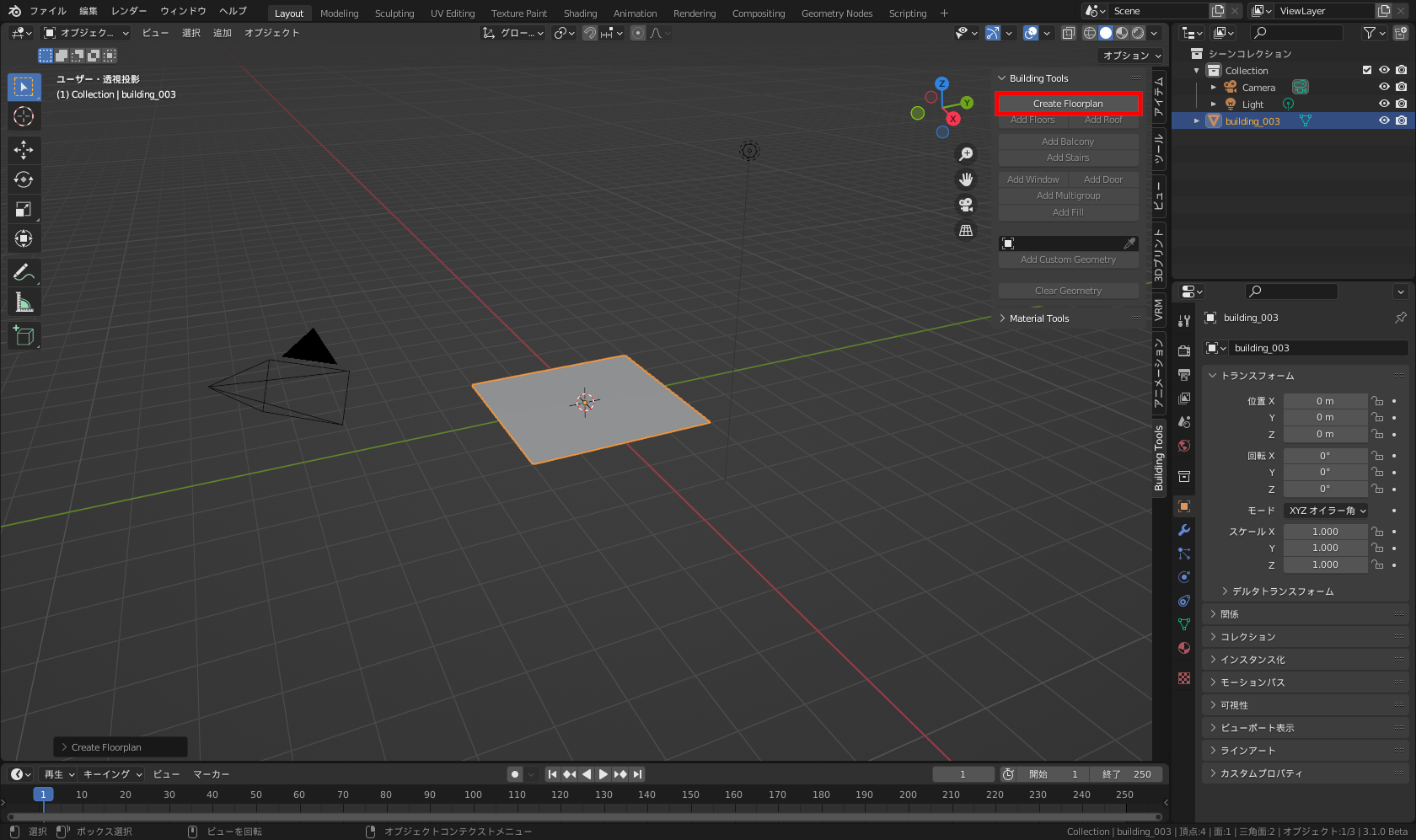
[Building Tools]パネルの[Create Floorplan]ボタンをクリック
連載Blender ウォッチング
Webカメラの映像に併せて3Dキャラクターを動かせるBlenderアドオンを試してみた
2022年2月25日