モダンな家をパラメーター設定だけで生成! 建築物の外観専用の「Blender」アドオン
(16/18)
前の画像
(16/18)
次の画像
記事へ
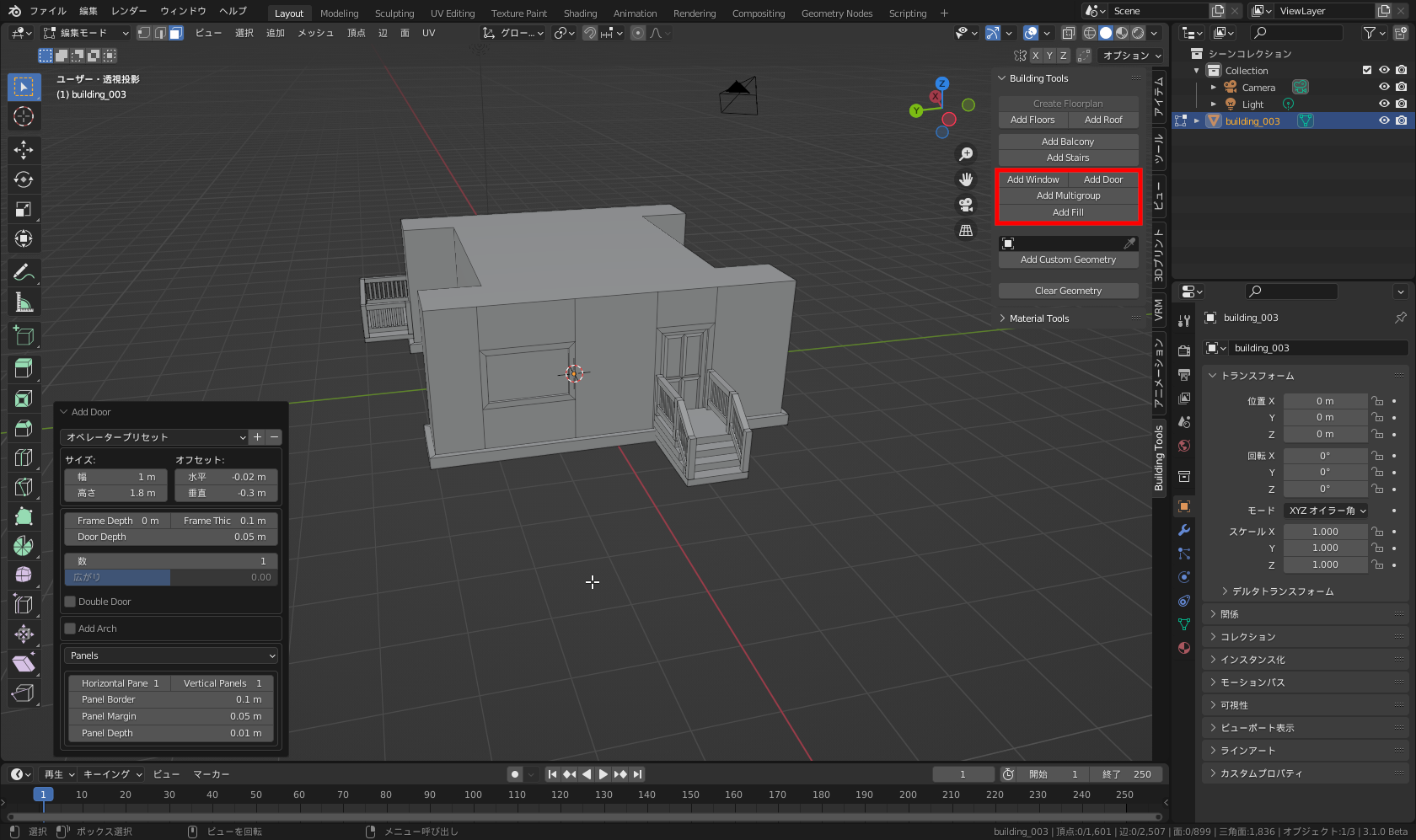
追加された窓とドア
前の画像
(16/18)
次の画像
記事へ
関連記事
連載
Blender ウォッチング
Webカメラの映像に併せて3Dキャラクターを動かせるBlenderアドオンを試してみた
2022年2月25日