前の画像
次の画像
記事へ
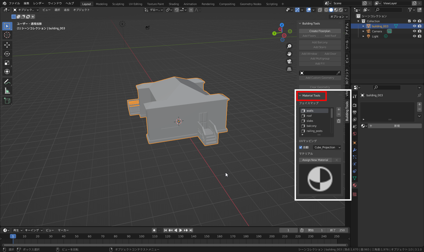
[サイドバー]の[Building Tools]タブの下の方にある[Material Tools]パネルをクリックして展開
連載Blender ウォッチング
Webカメラの映像に併せて3Dキャラクターを動かせるBlenderアドオンを試してみた
2022年2月25日