前の画像
次の画像
記事へ
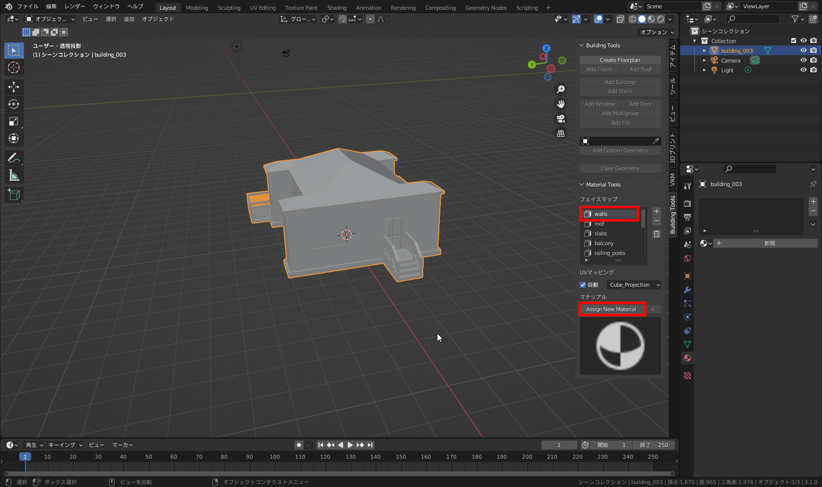
「フェイスマップ」リスト中の一つをクリックし、その下の「マテリアル」の[Assign New Material]ボタンをクリック
連載Blender ウォッチング
Webカメラの映像に併せて3Dキャラクターを動かせるBlenderアドオンを試してみた
2022年2月25日