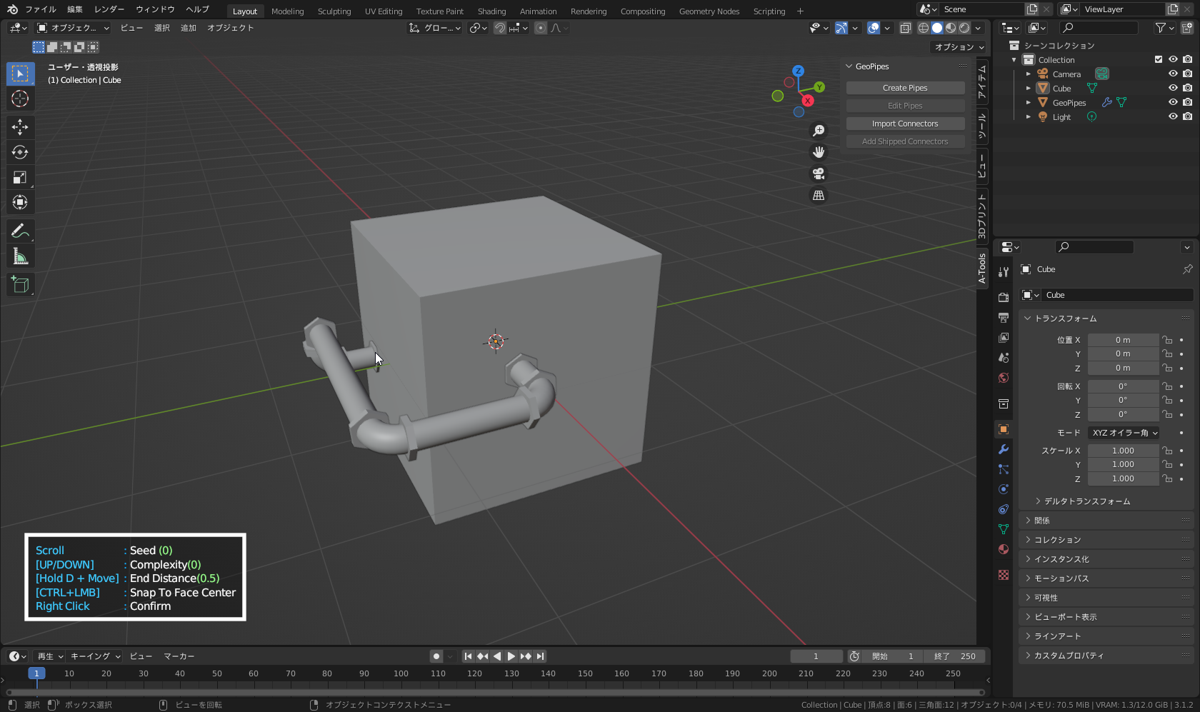
廃工場などの入り組んだパイプ群をクリックだけで簡単に生成できる「GeoPipe」
(6/12)
前の画像
(6/12)
次の画像
記事へ
ショートカットキーパネル
前の画像
(6/12)
次の画像
記事へ
関連記事
連載
Blender ウォッチング
Webカメラの映像に併せて3Dキャラクターを動かせるBlenderアドオンを試してみた
2022年2月25日