前の画像
次の画像
記事へ
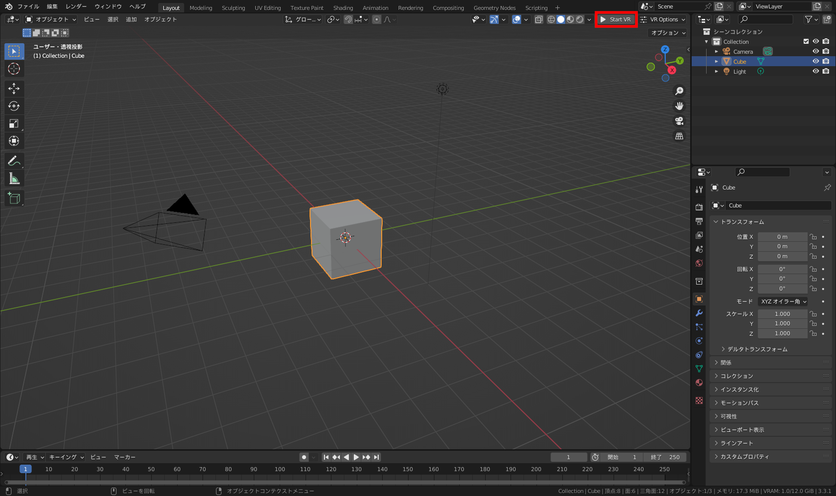
「Blender」内の[Start VR]ボタンをクリックして開始
連載Blender ウォッチング
Webカメラの映像に併せて3Dキャラクターを動かせるBlenderアドオンを試してみた
2022年2月25日