樹木の3Dモデルを自動生成! パラメーター調整だけで細部までリアルな木が生えてくる
(3/10)
前の画像
(3/10)
次の画像
記事へ
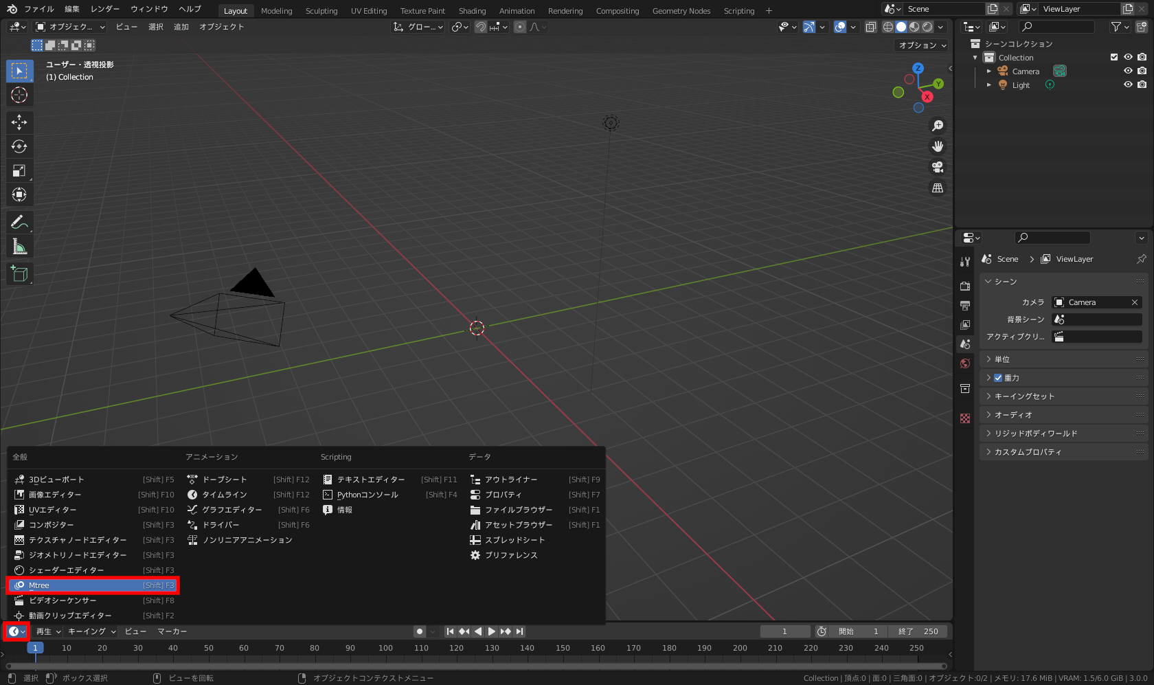
囲み部分をクリックしてメニューから[Mtree]に変更
前の画像
(3/10)
次の画像
記事へ
関連記事
3DCGは難しくない!? 「Blender」で3Dモデリング初めの一歩
2021年7月16日