前の画像
次の画像
記事へ
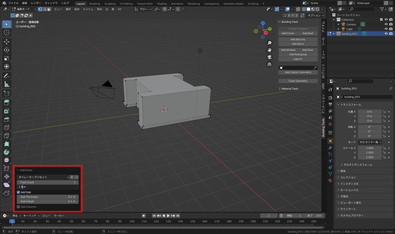
「Floor」の[最後の操作を調整]パネル
連載Blender ウォッチング
Webカメラの映像に併せて3Dキャラクターを動かせるBlenderアドオンを試してみた
2022年2月25日