前の画像
次の画像
記事へ
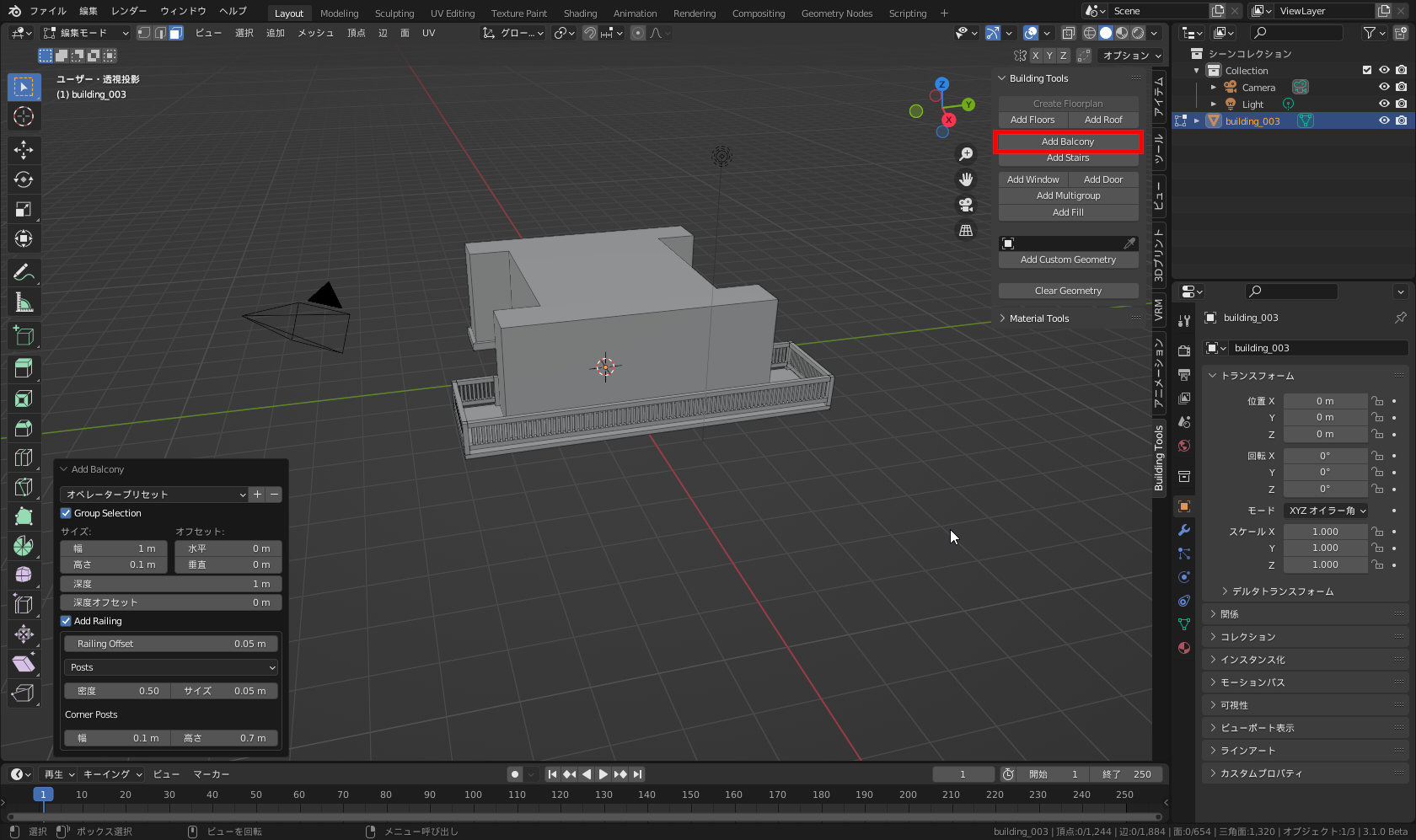
複数の面を選択した時のバルコニーの追加
連載Blender ウォッチング
Webカメラの映像に併せて3Dキャラクターを動かせるBlenderアドオンを試してみた
2022年2月25日