前の画像
次の画像
記事へ
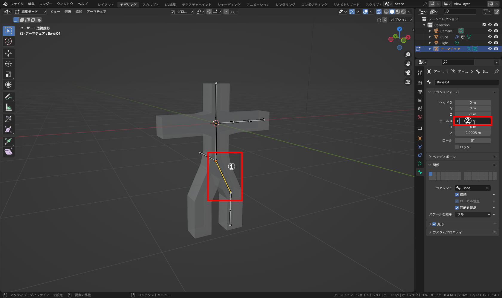
すぐ上の「ボーン」(①)を選択し、「プロパティエディター」の[トランスフォーム]-[テール X]をクリックし、「0」を入力して[Enter]キーを押す
連載Blender ウォッチング
Webカメラの映像に併せて3Dキャラクターを動かせるBlenderアドオンを試してみた
2022年2月25日
カクカクの素体に丸みを加えて少しだけキャラクターらしく ~「Blender」でゼロからキャラをモデリング
2023年2月24日
「Blender」で0から始めるキャラクター制作まとめ
2023年4月18日