前の画像
次の画像
記事へ
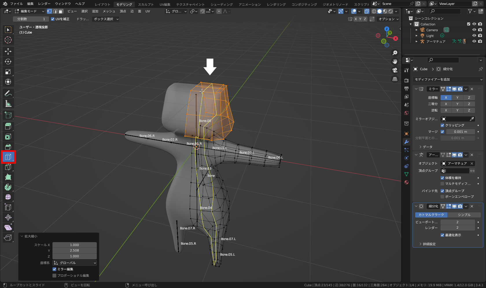
[ループカット]ツールに変更し、頭部の横向きになっている「辺」の上にマウスカーソルを置き、縦のラインが表示されたらクリックしてカット
連載Blender ウォッチング
Webカメラの映像に併せて3Dキャラクターを動かせるBlenderアドオンを試してみた
2022年2月25日
「Blender」で0から始めるキャラクター制作まとめ
2023年4月18日