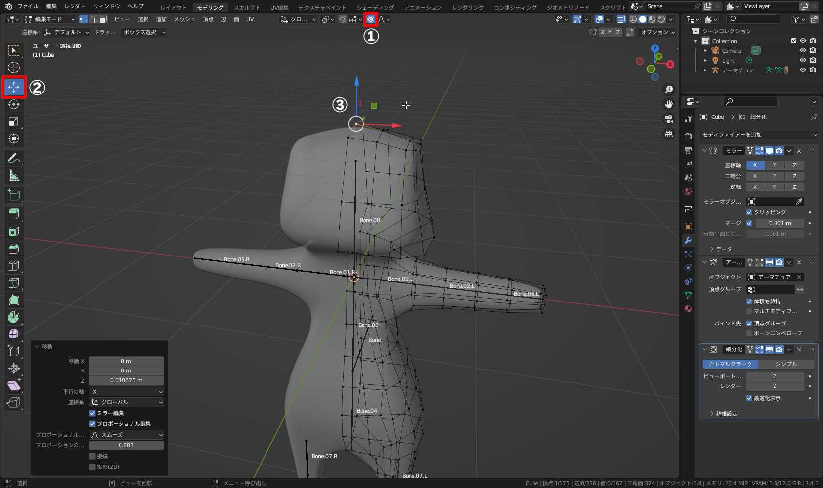
[プロポーショナル編集]ボタン(①)をクリックして有効にし、[移動]ツール(②)に切り替え、頭頂部の中央の「頂点」を選択後、「青い矢印」(③)をドラッグしつつ、ホイール回転で周囲の頂点も入るよう灰色の円を広げて上に移動

[プロポーショナル編集]ボタン(①)をクリックして有効にし、[移動]ツール(②)に切り替え、頭頂部の中央の「頂点」を選択後、「青い矢印」(③)をドラッグしつつ、ホイール回転で周囲の頂点も入るよう灰色の円を広げて上に移動