前の画像
記事へ
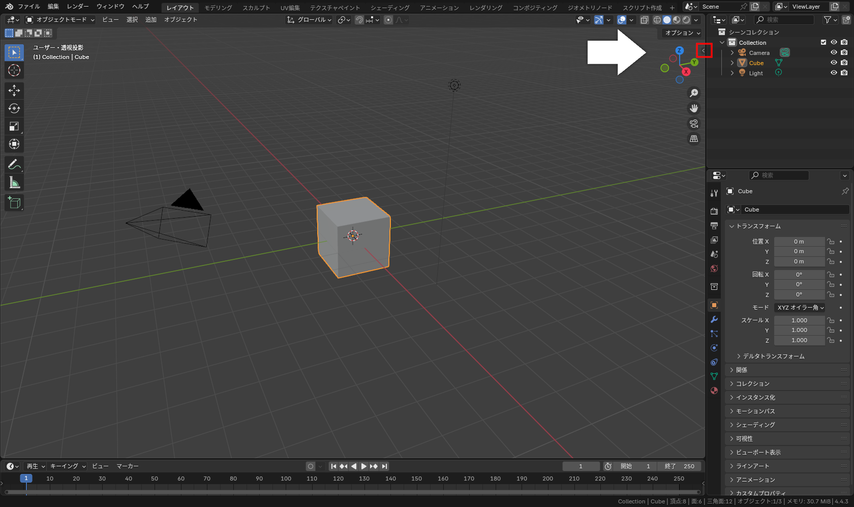
3Dビューポート上で[N]キー、または右上の「ナビゲーションギズモ」の横にある[≺]をクリックして[サイドバー]を表示
連載Blender ウォッチング
「Tripo AI for Web」の複数画像からの3Dモデル化とHDテクスチャ化を試す! その品質は如何に?
2025年1月21日
アップデートされた「Tripo AI for Web」を試す ~プロンプトや画像を3Dモデル化
2025年1月16日
無料の「Blender」で凹凸の少ないレリーフをリアルな立体に変えるテクニック
2024年2月19日
画像からAIで生成した深度情報を使ってアーチの彫刻を再現してみた
2024年1月30日
1枚の画像から深度情報を生成してくれるAIを「Blender」と連携させてみた
2024年1月18日
連載石田賀津男の『酒の肴にPCゲーム』
開発者が“初期化”推奨! 無料の時間溶かしゲーム「Upload Labs」が2.0に進化
2025年12月25日