前の画像
次の画像
記事へ
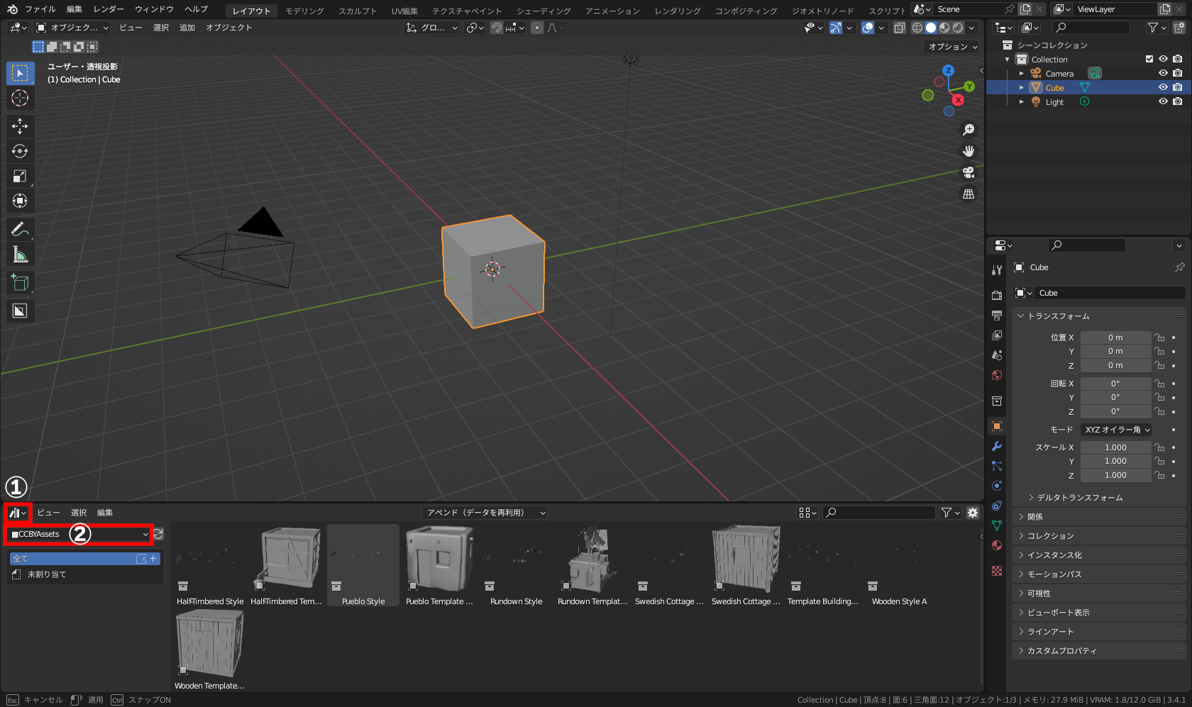
「Blender」を起動し、一部のエディターをヘッダー左端のアイコンから「アセットブラウザー」に設定(①)し、上記のアセットライブラリを指定(②)。図のアセットライブラリ名は一例
連載Blender ウォッチング
「Stable Diffusion」のAIでテクスチャを生成する「Dream Texture」がさらに進化
2022年12月23日
「Blender 3.0」で新しくなった「ジオメトリノード」と「アセットブラウザー」を解説
2021年12月10日
手軽に高品位な海岸シーンを作成できるアセット「Waterial」を導入してみた!
2022年4月15日