前の画像
次の画像
記事へ
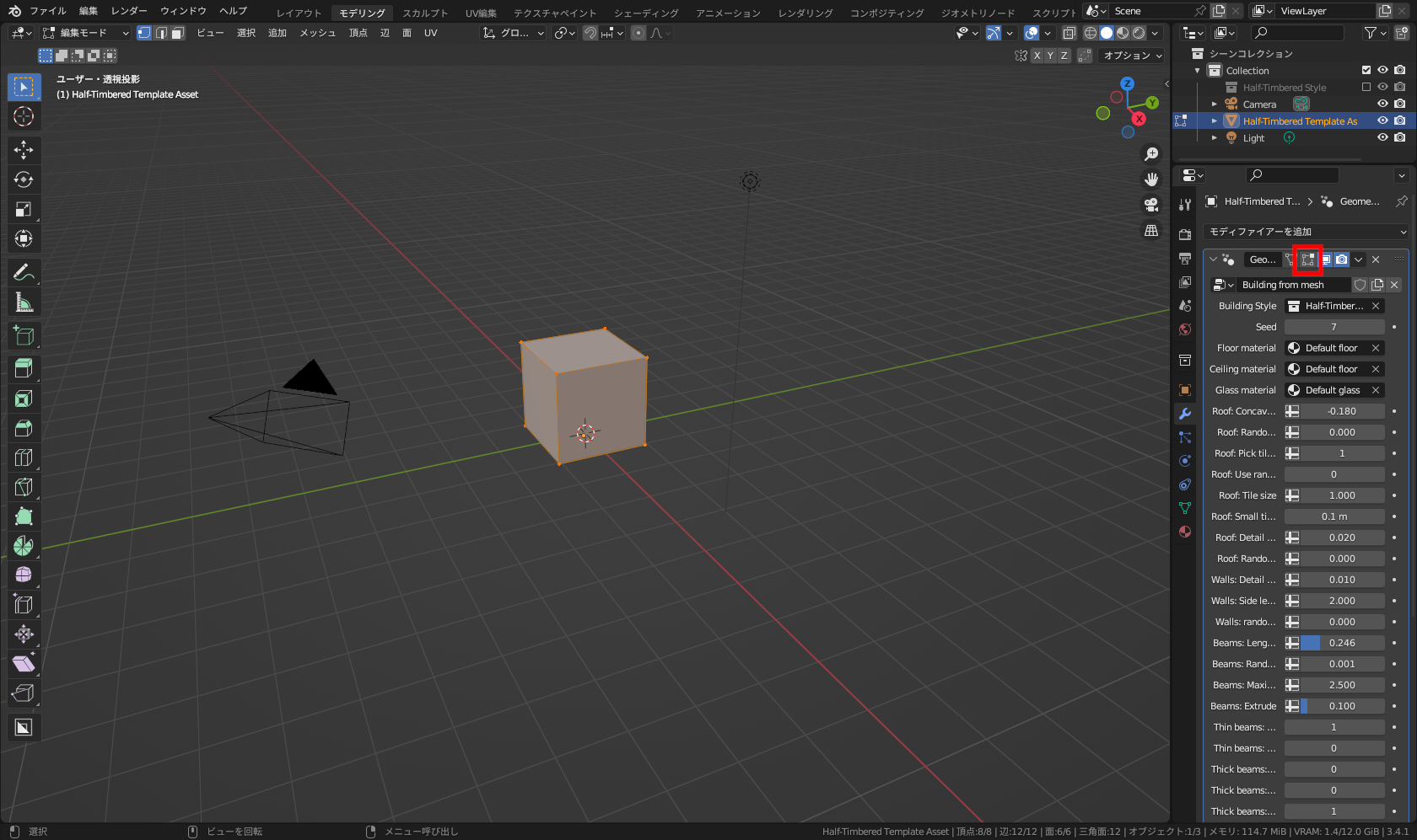
パーツのない形状を表示したい場合は、モディファイアーパネル内上部にある下図の囲み内のアイコンをOFFにすると非表示に
連載Blender ウォッチング
「Stable Diffusion」のAIでテクスチャを生成する「Dream Texture」がさらに進化
2022年12月23日
「Blender 3.0」で新しくなった「ジオメトリノード」と「アセットブラウザー」を解説
2021年12月10日
手軽に高品位な海岸シーンを作成できるアセット「Waterial」を導入してみた!
2022年4月15日