前の画像
次の画像
記事へ
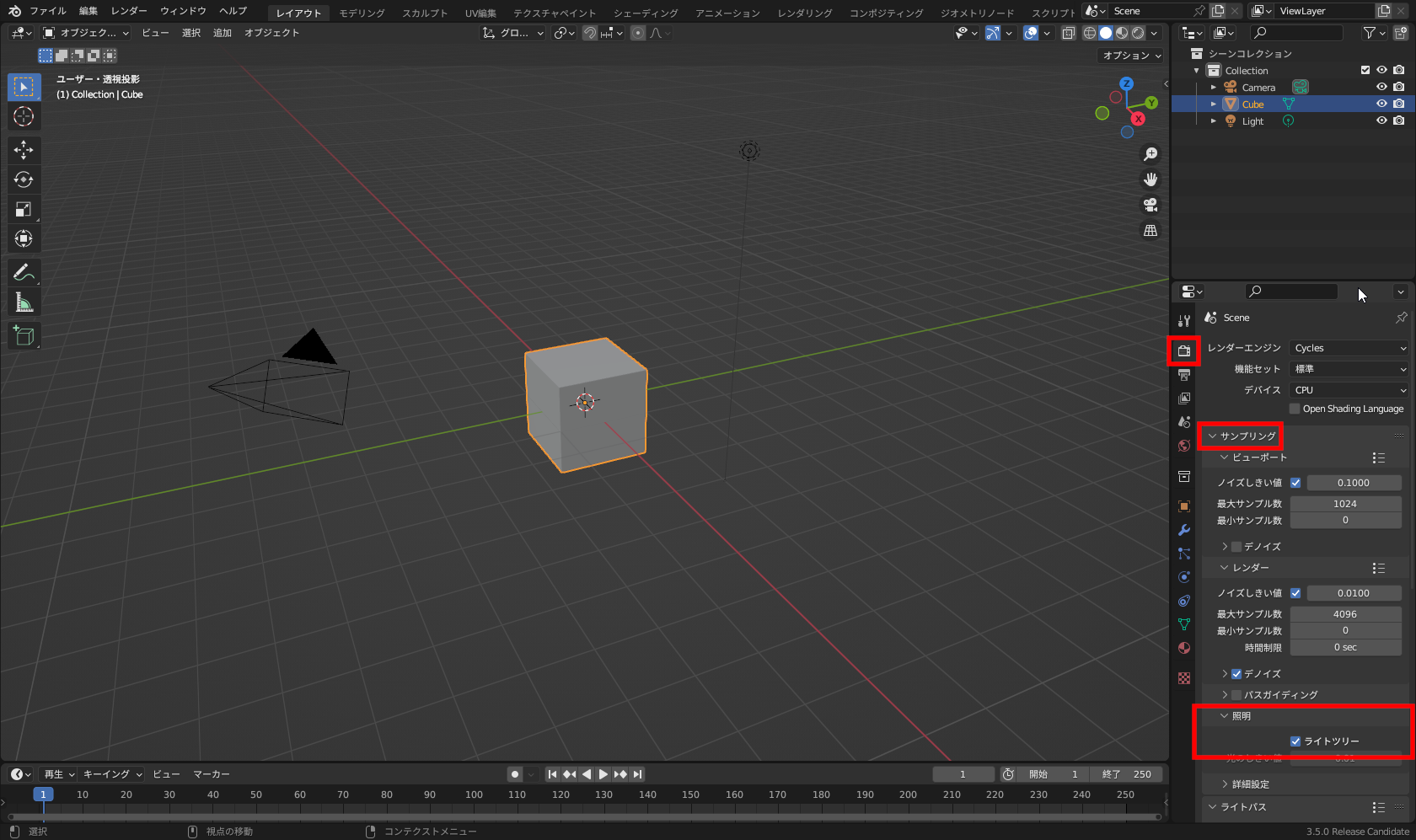
[プロパティエディター]内にある[レンダー]プロパティの[サンプリング]-[照明]内の[ライトツリー]をチェックして有効化
ヘアー機能が大幅強化で表現力とユーザビリティが向上 ~「Blender 3.5」が公開
2023年3月31日
Metal GPUバックエンドを追加した「Blender 3.1」がリリース
2022年3月14日
連載Blender ウォッチング
「Blender 3.0」で新しくなった「ジオメトリノード」と「アセットブラウザー」を解説
2021年12月10日
「Blender 3.0」で直感的に!新しい「ジオメトリノード」を使ってみよう!
2021年12月17日
「Blender 3.1」はジオメトリノードもパワーアップ! 「メッシュ押し出し」などが追加
2022年4月1日
無料モデリングツール「Blender 3.6」が公開 ~物理シミュによるアニメが簡単に
2023年6月28日
無料のモデリングツール「Blender 3.6」で改良されたライトツリーを検証!
2023年7月14日