前の画像
次の画像
記事へ
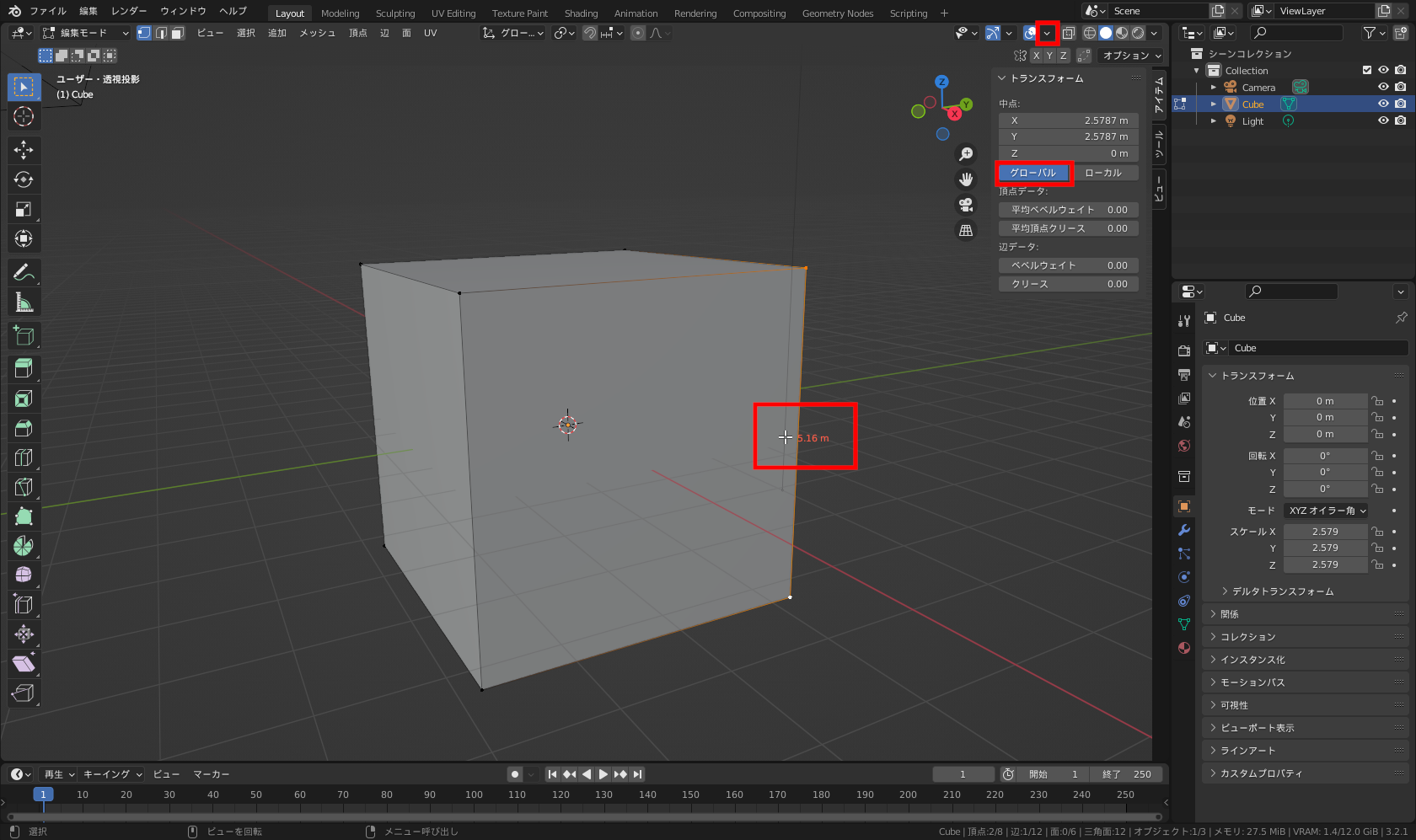
[ビューポートオーバーレイ]-[辺の長さ]で表示した辺の長さを、[サイドバー]で「グローバル」に切り替えて表示すると、スケールの変更が反映された長さになる
連載Blender ウォッチング
わかるようでわからない3DCG用語まとめ【用語集】
2022年8月24日
3DCGの謎用語を解説! 「ジオメトリ」「メッシュ」「法線」ってなに?
2022年7月8日
3DCGの謎用語を解説! 「スカルプト」で毛は生えないし「リメッシュ」では酔えない
2022年8月19日
3DCGの謎用語を解説! 「Fカーブ」「ストリップ」などアニメ関連はちんぷんかんぷん
2022年8月5日