前の画像
次の画像
記事へ
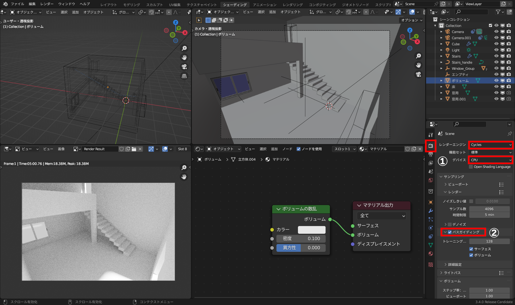
[レンダープロパティ]内の[レンダーエンジン]を「Cycles」に、[デバイス]を「CPU」(①)にし、[サンプリング]-[レンダー]-[パスガイディング](②)を有効化
Metal GPUバックエンドを追加した「Blender 3.1」がリリース
2022年3月14日
「パスガイディング」でレンダリング速度アップ、ノイズ激減 ~「Blender 3.4」が公開
2022年12月8日
連載Blender ウォッチング
「Blender」最新版の目玉機能「ヘアーカーブ」で髪型のセットが簡単に!
2022年9月9日
「Blender 3.2」の集光模様が美しくリアルにパワーアップ!
2022年6月10日
「Blender 3.0」で新しくなった「ジオメトリノード」と「アセットブラウザー」を解説
2021年12月10日
「Blender 3.0」で直感的に!新しい「ジオメトリノード」を使ってみよう!
2021年12月17日
「Blender 3.1」はジオメトリノードもパワーアップ! 「メッシュ押し出し」などが追加
2022年4月1日