前の画像
次の画像
記事へ
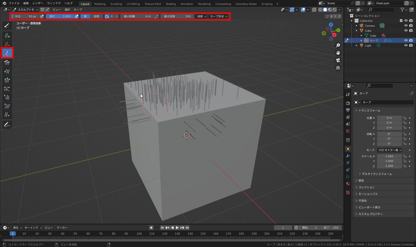
面上でクリックして毛を追加。毛の間隔は上部の[ツールの設定バー]の右の方にある[最小距離]で調整可
ふっさふさの髪の毛が簡単に描ける「Blender 3.3」がリリース ~2年サポートのLTS
2022年9月8日
連載Blender ウォッチング
「Blender 3.2」の集光模様が美しくリアルにパワーアップ!
2022年6月10日
「Blender 3.1」へのバージョンアップで何が変わった? パワーアップした機能を紹介!
2022年3月25日
3DCGの謎用語解説まとめ【用語集】
2022年8月24日
「Blender 3.0」の新機能に迫る!
2021年12月6日
「Blender 3.3」の新機能ヘアーカーブを使いこなす! 弱点を克服して実用レベルに
2022年9月16日
「Blender 3.4」では機械学習によりパストレースレンダラーの品質が向上
2022年12月9日