前の画像
次の画像
記事へ
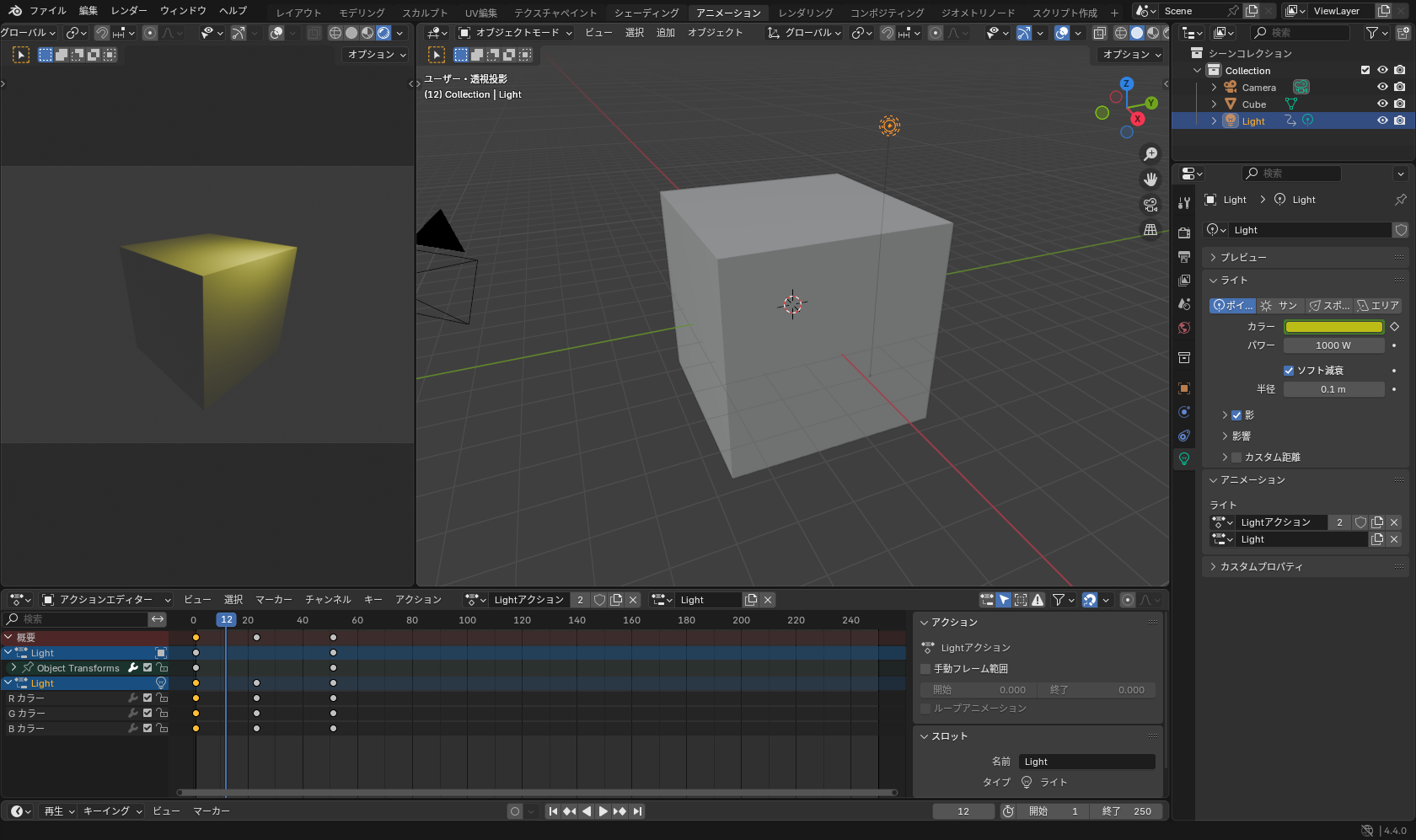
[アクションエディター]内のアクションスロット(クリックで全体表示)。v4.4での作成時、デフォルトでは単一アクション内に各データブロックに同名の「スロット」が作成される
無料の3DCG統合環境「Blender」v4.4が公開 ~アニメーションデータ構造が一新
2025年3月19日
無料3Dモデリングツール「Blender 4.3」が公開 ~ペイント系が目立つアップデート
2024年11月20日
無料の高機能3Dモデリングツール「Blender」が大型アップデート ~v4.2 LTSが公開
2024年7月17日
無料3Dモデリングツール「Blender 4.1」が公開 ~「OpenImageDenoiser」がGPU対応
2024年3月27日
無料3Dモデリングツール「Blender 4.0」が公開 ~新機能多数の大型アップデート
2023年11月15日
連載Blender ウォッチング
無料3DCG統合環境「Blender 4.5」は使い勝手が大幅向上 ~ストレスフリーな作業が可能
2025年8月5日