前の画像
次の画像
記事へ
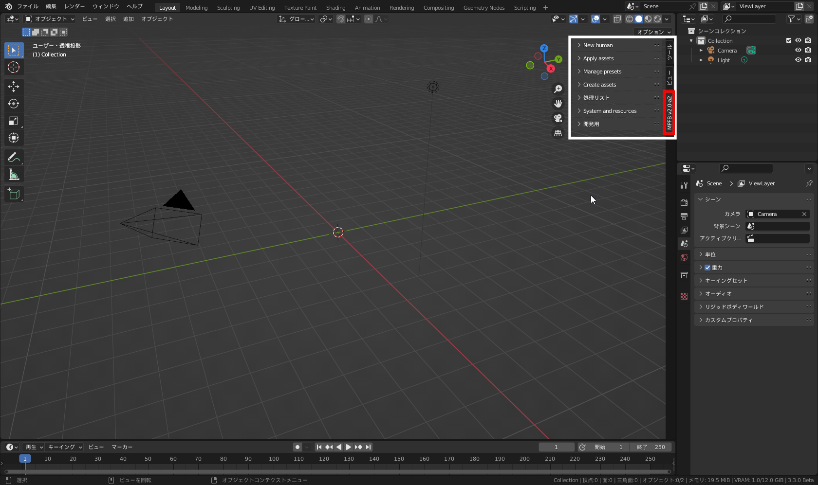
[3Dビューポート]右上の[≺](①)をクリックでサイドバーを開き、[MPFBv2.0-a2]タブ(②)をクリック
連載Blender ウォッチング
「Blender」が使えなくてもゼロから3Dキャラクターを作れる「MakeHuman」
2022年1月21日
お手軽人体モデリングツール「MakeHuman」をフル活用! アセットと「Blender」連携
2022年1月28日
3DCGの謎用語解説まとめ【用語集】
2022年8月24日
特集・集中企画
メタバース空間で河野太郎氏とハイタッチ!? 現実とは遠くないがユニークな世界が広がっている「メタバース」
2022年9月1日
「Blender」未体験から始める3Dキャラクターのカスタマイズまとめ
2022年12月28日
人型3Dキャラをパラメーター操作で作れるアドオン「MPFB2」の最新アルファ版を試す
2023年8月16日