前の画像
次の画像
記事へ
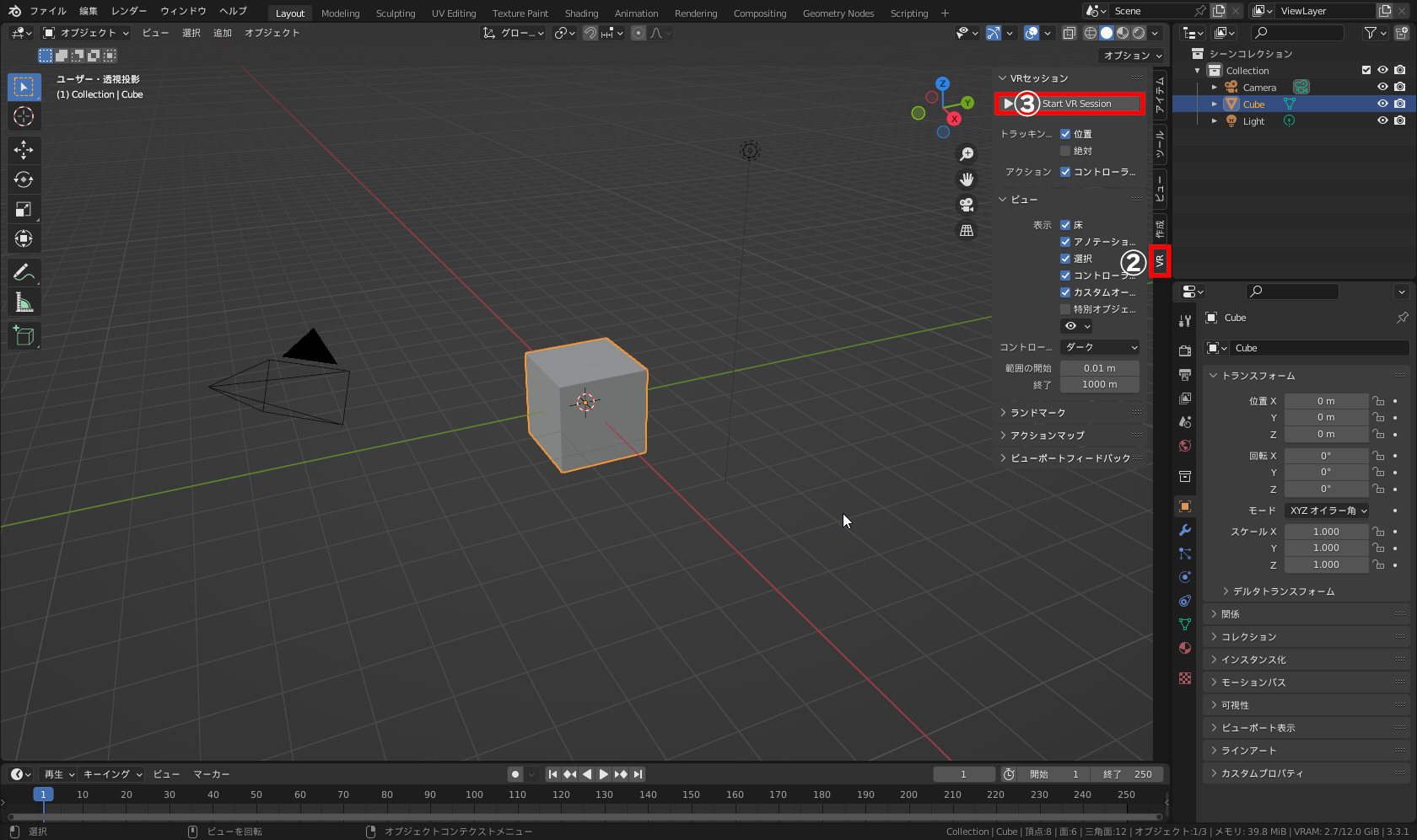
[3Dビューポート]内の右端の[≺](①、拡大図を参照)をクリックして[サイドバー]を表示し、[VR] タブ(②)で切り替え、一番上の[Start VR Session](③)をクリック
Metaの新型VRヘッドセット「Meta Quest Pro」が正式発表 ~価格は衝撃の22万6,800円
2022年10月12日
連載Blender ウォッチング
Webカメラの映像に併せて3Dキャラクターを動かせるBlenderアドオンを試してみた
2022年2月25日
特集・集中企画
ワールド制作がついにJavaScriptに対応!「Cluster Conference 2022」大規模アップデート・新機能発表まとめ
2022年10月27日
連載でんこと旅するメタバースの世界
キーワードになるのは「没入感」と「トラッキング」 ~VRヘッドセットがあればもっとメタバースを楽しめる!
2022年11月24日
連載やじうまの杜
カバーが開発中のメタバース「ホロアース」β版に入ってみたら、宇宙で無数の三角錐が動いている不思議空間だった
2022年11月25日
ソニーの新モーションキャプチャー「mocopi」と連携! HIKKYがリアルとメタバースを繋ぐ新サービス「unlink」を発表
2022年11月30日
「ホロアース」に「ホロライブ」がついにやってきた! 初のライブイベントを見てみたら、無数の三角錐たちと一緒に盛り上がれた件
2022年12月28日