前の画像
次の画像
記事へ
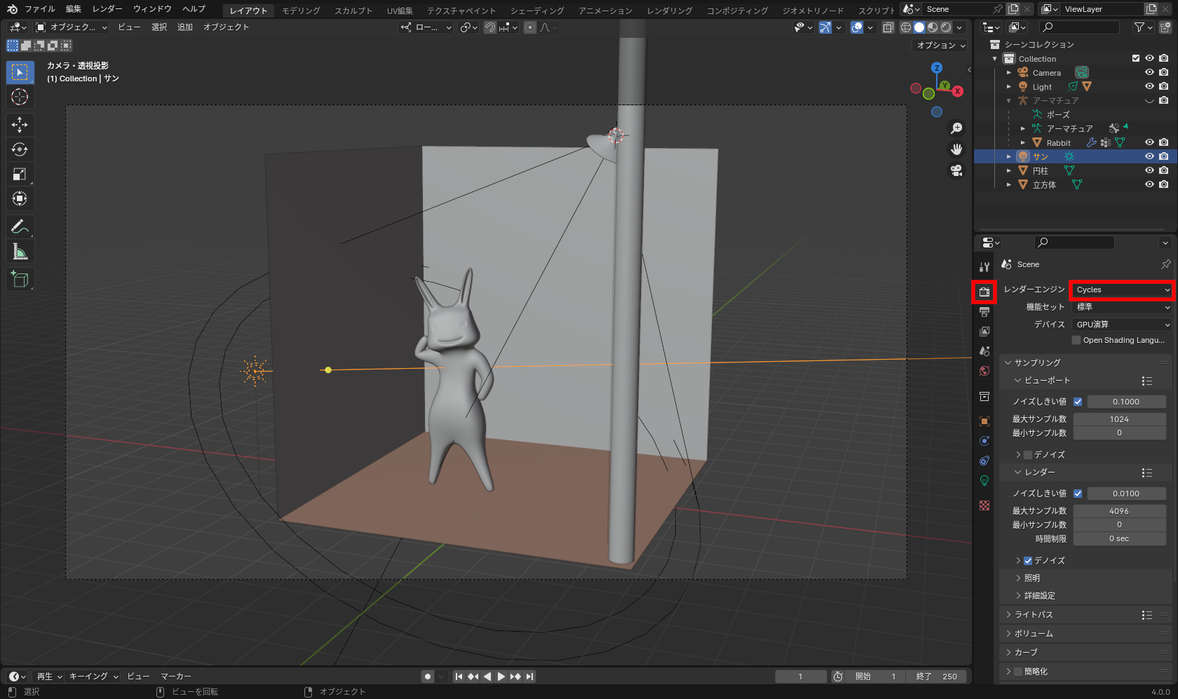
プロパティエディターの[レンダープロパティ]タブの一番上の[レンダーエンジン]を[Cycles]に設定
無料3Dモデリングツール「Blender 4.0」が公開 ~新機能多数の大型アップデート
2023年11月15日
連載Blender ウォッチング
「Blender 3.0」の新機能に迫る!
2021年12月6日
「Blender 3.0」で直感的に!新しい「ジオメトリノード」を使ってみよう!
2021年12月17日
「Blender 3.1」はジオメトリノードもパワーアップ! 「メッシュ押し出し」などが追加
2022年4月1日
オープンソースの3DCG制作ツール「Blender」が20年以上ぶりのメジャーアップデート
無料の3Dモデリングツール「Blender」の最新版は使い勝手が大幅向上
2023年12月11日
無料3Dモデリングツール「Blender 4.1」が公開 ~「OpenImageDenoiser」がGPU対応
2024年3月27日
「Blender」最新版の新機能を解説! ユーザビリティが大幅に向上してより使いやすく
2024年4月2日
無料3Dモデリングツール「Blender 4.2」の新EEVEEレンダーは簡単にリアルな描画が可能
2024年7月25日
無料の3DCG統合環境「Blender 4.2」の新しい拡張機能は導入・管理が簡単!
2024年8月1日
無料の3DCG統合環境「Blender 4.2」は『どこでもドア』やシャボン玉の表現が可能に
2024年8月20日
無料の3DCG統合環境「Blender 4.3」ではカスタムブラシが簡単に作成できるように!
2024年12月3日
無料の3DCG統合環境「Blender 4.3」は金属の反射をよりリアルに再現可能
2024年12月11日
「Blender」最新版はよくあるミスを未然に防いでくれる親切設計!
2025年4月4日