前の画像
次の画像
記事へ
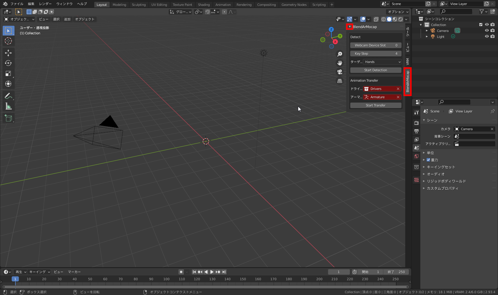
[BlendARMocap]というタブをクリックして切り替え
3DCGは難しくない!? 「Blender」で3Dモデリング初めの一歩
2021年7月16日
連載Blender ウォッチング
普通のWebカメラでモーションキャプチャー、3Dモデルをさくっと動かそう!
2022年3月4日
モダンな家をパラメーター設定だけで生成! 建築物の外観専用の「Blender」アドオン
2022年3月11日
「Building Tools」で生成した背景用の家に色と質感をつけて仕上げる方法
2022年3月18日
手軽に高品位な海岸シーンを作成できるアセット「Waterial」を導入してみた!
2022年4月15日
ビーチリゾート「Waterial」のアセットを自作ファイルで利用する方法
2022年4月22日
素敵なビーチリゾート「Waterial」の海を自分好みにカスタマイズ! 色や泡の量を変える方法
2022年5月6日
廃工場などの入り組んだパイプ群をクリックだけで簡単に生成できる「GeoPipe」
2022年5月13日
「汚し作業」を半自動化できるアドオンで3Dモデルのリアリティを倍増!
2022年5月20日
半自動で3Dモデルに「汚し加工」を加えてリアリティを倍増する「Grungit」を使ってみる
2022年5月27日
「汚し加工」アドオン「Grungit」を詳細にカスタマイズして作品のリアリティをレベルアップ
2022年6月3日
簡単キャラクター作成アドオン「MPFB2」で実際にキャラを作るために必要な知識
2022年9月2日
画像生成AI「Stable Diffusion」を「Blender」のテクスチャに作成に利用できる「Dream Textures」を導入してみた
2022年9月30日
ソニーが無料で誰でもVTuber体験できる機能を「ToF AR Lab」に追加
2022年10月5日
画像生成AI「Stable Diffusion」の画像を「Blender」のテスクチャにする方法
2022年10月7日
超個人的メタバース? 「Blender」の中にVRで転生する方法
2022年10月14日
アドビの「Substance 3D Painter」と「Blender」を連携させて3Dモデルを編集
2022年10月28日
アドビの「Substance 3D painter」は利点多数! ただし弱点も
2022年11月11日
メタバースは厄災! ハリウッドと決別! 爆弾発言(笑)も飛び出した「Blender Conferences」の基調講演
2022年11月18日
カメラに映った自分の動きを即時にVRMへ反映できる無料モーションキャプチャーツール
2022年11月25日
「Blender」内のVR空間に入り込んでモデリングを行えるアドオン「Freebird XR」
2022年12月2日
「Blender」のジオメトリノードはこんなことまでできる! 凄い作品たち
2023年1月13日
VRMモデルをカメラに映った自分の動きに同期して配信できるVTuber向けツールが公開
2023年1月19日
テキストから3Dモデルを生成するAIアドオンを活用してみる ~「Dream Textures」との連携も
2023年1月27日
「Blender」でゼロからのキャラクターモデリング! まずはカクカクの人型を作ろう!
2023年2月3日
「Blender」でゼロからのキャラモデリング ~前回作った人型に骨と肉を与えよう!
2023年2月10日
こいつ……動くぞ! 「Blender」でゼロから作ったキャラの素体をポージング可能に
2023年2月17日
3Dキャラのうさ耳を作る! いよいよ「Blender」で顔の造形を始めよう
2023年3月10日
「Blender」のマテリアルとクリースでキャラクターの目を描く方法
2023年3月17日
3Dキャラにポージングのための仕組みを追加 ~「Blender」による制作もいよいよ仕上げ
2023年3月24日
3Dキャラクターに色を塗るにはどうすればいい? まずは3DモデルをUV展開
2023年5月12日
3Dキャラに色を塗る方法 ~テクスチャペイントをマスターしよう
2023年5月19日
3Dキャラをモフモフにしてみよう! ぬいぐるみのような質感を「Blender」で実現
2023年5月26日
毛を完璧に制御してモフモフの3Dキャラを完全体に! 生やす場所の指定や色付けを解説
2023年6月2日
「Blender」ユーザーのお祭り「Blender Conferences」レポート
2023年11月2日
1枚の画像から深度情報を生成してくれるAIを「Blender」と連携させてみた
2024年1月18日
画像からAIで生成した深度情報を使ってアーチの彫刻を再現してみた
2024年1月30日
無料の「Blender」で凹凸の少ないレリーフをリアルな立体に変えるテクニック
2024年2月19日
無料の「Blender」で1枚の写真から3Dモデルを作る方法 最終章
2024年2月22日
AIがプロンプトや動画から3Dモデルを生成する「Luma AI」のツールが結構使える!
2024年3月5日
1枚の画像から3Dモデルを生成できる「TripoSR」をローカルに構築する方法を解説
2024年4月23日
ローカル生成AIで画像から3Dモデルを生成する! 「TripoSR」のインストール 最終章
2024年5月2日